高清PDF电子版初中物理考点+公式总结(可下载打印)

编辑:乜許。迩吥嬞 分类:综合其它 阅读:101

今天分享高清PDF电子版初中物理考点+公式总结,提示:点击下方网盘到浏览器搜索打开即可保存观看,建议速存防随时失效;资源完全免费,不会收取您任何费用,资源搜集于互联网公开分享资源。家长们可以通过笔记内容的条理性来帮助孩子提升语文学习能力,希望能帮助到孩子!

夸克网盘下载

扫码下载 请用手机扫码转存,谢谢理解!

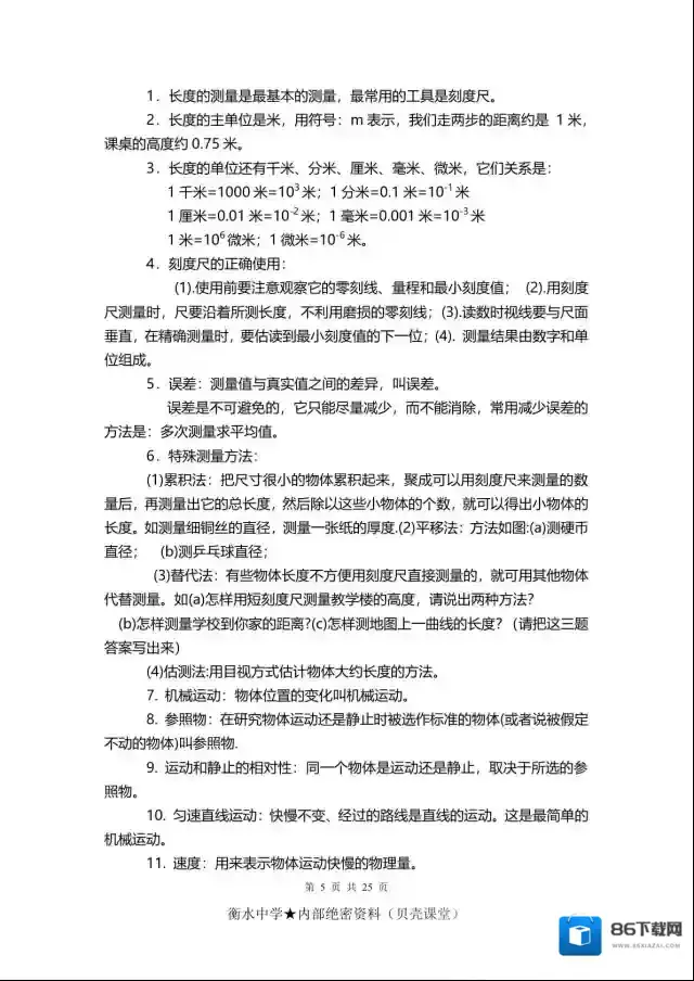
部分截图

初中物理高清 初中物理资源 初中物理考点 初中物理分享 初中物理分享

资源目录

发表回复

登录后才能评论

评论列表 (0条)